2026年广东自考环境设计专业(本)个人如何报名?
当前位置:首页自考资讯全国自考2026年广东自考环境设计专业(本)个人如何报名?
更新时间:2026/1/26 11:37:10栏目:全国自考来源:大牛自考网阅读(
根据规定,2026年广东自考环境设计专业在广东省自学考试管理系统(网址:中提交资料。
广东自考一年有3次统考,分别是1月、4月和10月。符合条件的考生均可按自己需求去选择报考。如下是2026年广东自考环境设计专业的报考指引:

全面了解报考基本信息,方能在报名阶段确保不出错,避免做过多无用之功。如下是2026年广东自考环境设计报考指南:
2.报名时间:目前1月考期已过,剩下的只有4月和10月,具体报名时间尚未公布,但可以预测,推算如下:2月26日和8月25日。
3.报名条件:不限年龄、学历、户籍,人人均可报名。但如果是本科的话,申请毕业时需要出示专科学历证明。
4.报名费用:有分笔试课和实践课两类,费用分别是52元每科和150元每科。
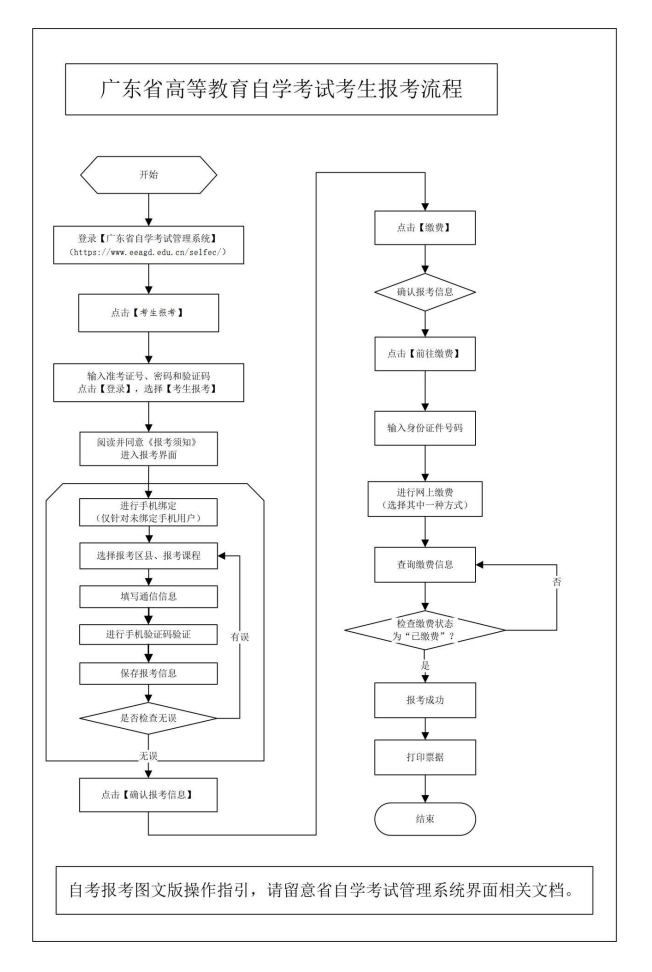
5.报名流程:直接登录广东省自学考试管理系统,按流程提示即可。如下是报名流程参考:
⑴预报名环节:登录官网-【考生入口】-【考生预报名】-填报个人信息-获取预报名号-相片采集-获取准考证号;
⑵报考环节:登录官网-【考生报考】-输入准考号登录-选考区报课程-缴费。


想必大家都清楚今年广东自考改革了,大部分专业都换了新课程表。之前的旧课程表将不再安排考试,如下是26年广东自考环境设计(本)的考试科目:
自考,顾名思义就是自学的考试。对于初次接触自考的小白来讲,可能对自考考试了解甚少。如下是广东自考环境设计考试须知:
1.考几年:小自考最快1.5年,大自考一般2.5年,最快也能在2年考完。
综上,2026年广东自考环境设计专业在广东省自学考试管理系统(网址:中提交资料。
广东自考本科最快毕业时长与合格分数线年自考专升本考试课程与内容全汇总,一篇看懂!
2026年广东自考本科报名时间及考试安排重磅出炉!附最新时间表与报考指南
Copyright © 2003-2025 广州市天河区大牛教育培训中心有限公司粤ICP备18120811号咨询热线:
报名地址:广州市天河区五山路华南理工大学国家科技园金华园区3楼320-341室(总部)


